精帖
8 485
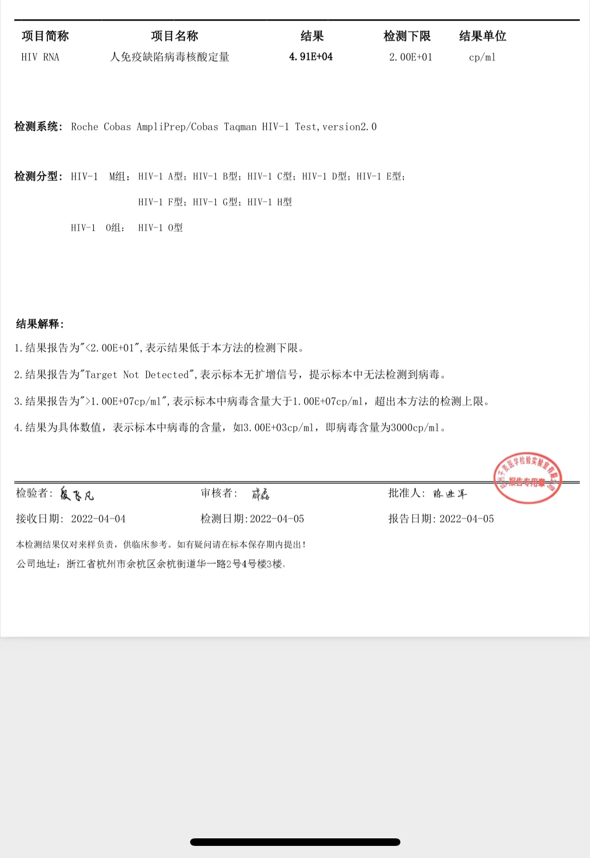
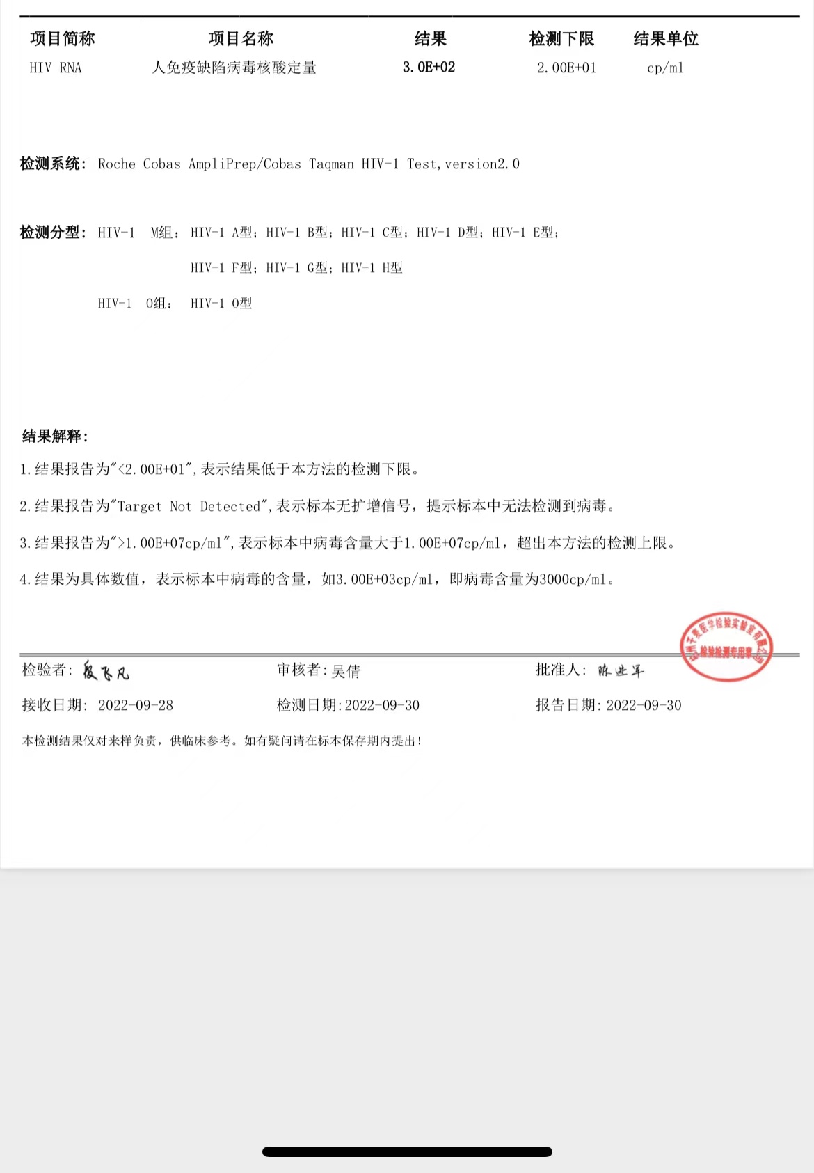
医生你好,这个是我六个月前上药前查的病载,我吃了替拉依六个月后,特地查了一次病载,检测精度是低于20cp的,目前通过六个月吃药治疗,达到这个情况是正常吗?我看很多人说病载第一个月就可以为零,或者三个月为零,为啥我这个六个月了,还有300。是不是用药耐药还是怎么回事。
其次,我们正常抗病毒治疗,病载数量在多少才是抗病毒治疗成功,我想达到u=u效果,我病载还没转阴,医生让我三个月后再查病载。




  • 拉米医生 (医生)
    2022-10-06 12:10

    病毒载量抑制时间和基线病载高低以及抗病毒方案和服药依从性有关,得更为具体的了解以后才能判断,欢迎加微信lamidr001继续沟通

  • 王怡然 (医生)
    2022-10-06 12:17

    可能存在一定问题,理论上服药6个月病毒载量应该完全抑制,低于50拷贝以下。病毒载量300,也可能是短暂的病毒反跳现象(blip),这并不意味着耐药。建议药盒依从性服药,三个月以后再复查病毒载量。

  • 王怡然 (医生)
    2022-10-06 12:18

    可能存在一定问题,理论上服药6个月病毒载量应该完全抑制,低于50拷贝以下。病毒载量300,也可能是短暂的病毒反跳现象(blip),这并不意味着耐药。建议药盒依从性服药,三个月以后再复查病毒载量。

  • 匿名
    2022-10-06 16:18

    医生,我们常规抗病毒治疗要低于多少检测下限,才是正常的

  • 匿名
    2022-10-06 16:19

    目前的高精度病载检测,就是我发给你看的,20的下限,正常我们说保持依从性,病载控制多少以下

  • 匿名
    2022-10-06 16:20

    u=u的理论,是基于病载下限多少的检查。

  • 王怡然 (医生)
    2022-10-06 16:49

    U=U的条件要求病毒载量持续半年以上低于200拷贝,仅限性生活途径不会传播

  • 匿名
    2022-10-07 13:21

    谢谢医生答疑解惑,那我就等三个月后再查一下

其他互动
您好。我吃多伟托和克力芝7个月了。现在疫情原因克力芝断药了。单独吃多伟托会不会很... 5
请问我现在HIV吃药一年了今年九月份cd4是500。12月感染了奥密克戎十天了还... 5
受方服药持续病載低于20,和男朋友无套肛交内射有出血,攻方会被感染吗 4
医生您好,我是从21年的8月份开始服用捷夫康的,服药基本规律,但是出现了高胆固醇... 3
我病载低于检测标准。口腔没有大规模破损。和一个牙龈出血的健康人接吻,会感染么? 6
王大夫:您好,我吃了两年捷扶康,病毒载量为阴!近期想换成{必妥维}药。请问一下必... 3
医生你好,12月30号应酬,吃了药可能半个小时后呕吐,未补服(吃必妥维) 中间记... 2
大夫您好,我上次咨询过换药问题!因为不太懂这个,我想再确定一下!给您添麻烦了。我... 3
您好!hiv感染10年一直服药,病载一直控制在小于40,2024年7月15日未必... 6
医生这是我的体检报告,乙肝病载为零,Hiv病载检测不到,服用的是必妥维抗病毒药,... 3

更多信息扫码关注微信公众号:lamidr